来源:中照网
新的一年开始,照明行业所面临的变化越来越明显,连高层都在强调宏观上世界经济增长动能不足,不稳定、不确定、难预料因素增多。如何发掘增长潜力,是摆在照明企业面前现实的课题。国家今年在实现双碳目标、降低能源消耗上继续加码。对于照明市场,我们需要仔细考虑:
1、新建建筑市场持续向既有建筑市场转化
记得几年前,我陪同一群地产的负责人去欧洲考察,拜访了一个德国的建筑设计事务所。接待我们的是一位留学德国,毕业后留在那里的华人设计师,问到他们一年设计多少个新建项目,回答是个位数。后来国内地产负责人们私下里说,如果他在中国,接到的项目应该是数十倍甚至百倍以上。在去年,地产发展停滞,很多国内设计公司能接到的新建项目设计数量急剧减少,反倒是部分既有建筑的翻新项目浮出水面。此外,城市更新逐渐形成趋势,不推倒既有建筑,而是重新规划和使用既有建筑,给照明企业提供了新的市场机会。
2、照明节能中单纯更换LED灯具的做法遇到瓶颈
建筑节能改造也不是什么新鲜事,曾经有大量的节能公司几年前试图通过EMC方案切入市场。当时看过很多节能改造方案,我发现在照明子系统中,往往就是很简单的用LED灯具替换使用传统光源的灯具。不可否认这样的替换在当时也能带来部分节能效果,但是并没有发掘出智能照明的节能潜力,当LED灯具的覆盖率达到一定程度,使用这种方案的节能公司就会遇到瓶颈。
现在是我们重新审视智能照明节能的时候了。 正如三雄极光副总裁林岩在新年展望时说的,2023年印象最深的是智能照明正在发生积极变化,尤其是在商用照明领域,由于智能照明能带来管理、运维的便利,能大幅降低能耗与照明使用成本,越来越多的用户已经接受甚至主动寻求智能照明方案。
那么,智能照明系统到底能带来怎样的节能效果?其实已经有大量的研究报告给出了证据。在美国DesignLights Consortium 发表的《Energy Savings fromNetworked Lighting Control(NLC) Systems with and without LLLC》研究报告中,常年监测了194个各种类型的建筑。这些建筑都使用了智能照明控制系统,在照明部分平均节能效果可以达到49%,其中节能效果最明显的是仓储型建筑,节能效果达到68%。在办公类型建筑內,节能效果也可以达到64%。这不通过更换LED灯具带来的节能效果,而是单纯使用智能照明控制系统所带来的节能效果。
由此可见,智能照明控制系统是可以实实在在地为节能作出贡献。如何使用智能照明控制系统实现节能?
(1)做好整体规划,注重场景化应用首先,不能为了节能而节能。照明影响着我们的健康、也表现了空间的美学设计。我们一定要以人的需求和行为为出发点,做好整体规划。其次,场景不同,需求不同,办公、仓储、公共空间、教室等对智能智能照明的需求都不一样。此外,有众多的包括有线、无线的照明控制通信协议,以及配套的控制硬件生态。一定要根据项目需求、项目规模、配套系统等采用合适的控制系统。最后,要注重顶层的管理软件,以及对接其它系统的接口协议,为未来升级与扩展做好准备。如果有可能,可以与遮阳系统、暖通空调、楼控系统等对接,实现更大的节能效果,特别是暖通空调在建筑中的能耗占比最大。
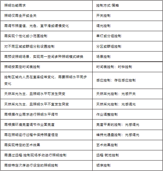
(2)使用合适的控制策略智能照明功能需求对应的控制方式/策略有较多的选择,例如:
以下是美国能源署给出的智能照明控制系统在节能方面的策略,大家可以参考应用:
3、注重数据采集与应用,做好数据监测,保护数据安全
到底能消耗/节省多少能源?光靠估算是不行的。建议使用带计量的智能设备,比如,智能电表、智能断路器,如果颗粒度要到每个设备,可以使用带计量芯片的驱动器、插座、开关等等。采集好数据,可以在管理系统上进行有效的分析,对能耗高的空间和行为,重新调整节能策略,挖掘进一步节能的潜能。同时,要注重数据安全。
4、给出投入产出比的计算,说服用户
智能照明控制系统在前期的部署成本肯定要高于普通LED灯具。如何说服客户使用智能照明控制系统?一定要陈述整体方案给客户带来的利益点。同时,可以从总体成本( Total cost of ownership) 的角度来分析, 计算初始安装成本、使用成本、维护成本等。比如,我们在推广车库改造用的智能T8灯管时,就使用了如下表格进行投资回报分析,在代表性的项目中,回报周期可以短至7个月,每月节省十几万元电费,帮助客户作出明确的判断。
5、注意隐形的服务成本
销售传统的LED灯具,代理商通常提供基础的物流和安装成本即可。与之相比,提供智能照明控制系统有隐形的服务成本,无论是售前方案,售中的调试,以及售后的维护,如果没有把这部分成本计算在內,很容易造成利润的损失,甚至亏钱。刚接触智能照明控制系统的经销商往往忽视了这部分计算,直接报低价,最后不仅没赚到利润,反而造成了控制系统没有被使用起来,达不到真正的节能效果。最后,我们要强调的是,节能只是实现双碳目标中的一个重要环节。降低碳排放,必须考虑整体产品的全生命周期,包括原材料、生产制造、包装、运输、使用、废弃回收等各个环节。当然,如果连节能都做不好,就不用说实现更宏大的目标了。智能照明节能为照明企业提供了更多的市场需求,也提供了更多的商机,让我们脚踏实地,做好产品和方案,实现增长。
近期新闻